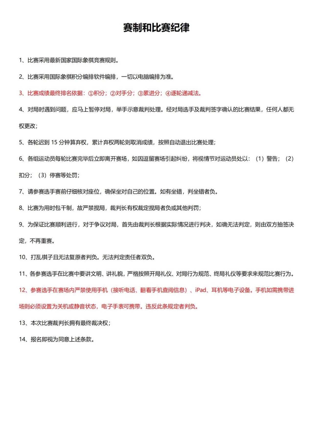
激情全运会 活力大湾区”-2025年秋季宝安区第二十二届国际象棋等级赛竞赛规程
指导单位
深圳市棋类协会
主办单位
深圳市宝安区国际象棋协会
承办单位
深圳市宝安区智力运动协会
协办单位
深圳市宝安区灵芝小学深圳市鹏城国际象棋俱乐部有限公司
比赛地点
深圳市宝安区灵芝小学
(宝安区新安街道22区新安三路9号)
比赛时间
2025年11月2日
参赛资格
2、成人选手(18周岁以上)报名最低六级组起报。
3、报名所持原棋士等级证书必须是中国国际象棋协会监制的《中国国际象棋棋士等级证书》。
4、报名参赛者须按现有棋士等级证书报名,不得跳级上报。
5、提交报名视为签署《个人自愿参赛声明书》。
组别设置
轮次及时间安排
A-E组 均赛7轮
第一轮 08:20-09:10第二轮 09:20-10:10
第三轮 10:20-11:10
第四轮 11:20-12:10
第五轮 14:00-14:50
第六轮 15:00-15:50
第七轮 16:00-16:50
颁 奖 17:30
F-G组 均赛5轮
第一轮 08:20-09:00
第二轮 09:10-09:50第三轮 10:00-10:40
第四轮 10:50-11:30
第五轮 11:40-12:20
颁 奖 12:30
比赛用时
1、十三级棋士(含十三级)以上组别比赛轮次不得少于7轮。双方每局用时总和不得少于50分钟。2、十四级棋士(含十四级)以下组别比赛轮次不得少于5轮。双方每局用时总和不得少于40分钟。
3、裁判可视比赛情况合理放置棋钟。中途放钟原则上每方不少于10分钟。
比赛赛制和比赛纪律
晋升办法和证书办理
晋升等级和得分率(2022版)
录取名次及奖励
1、A-E组录取前八名,冠军颁发奖杯和证书,二至八名颁发奖牌和证书,男女分开录取成绩。
2、F-G组录取前八名,冠军颁发奖杯和证书,二至八名颁发奖牌和证书。
报名时间及参赛费用
1、报名截止时间:2025年10月27日12:00点(中午),名额有限,报满即止。
2、参赛费:260元(参赛费用不包含棋士等级证书办理费用)。
3、因个人原因退赛者:
(1)报名截止日前3天及以上退赛,全额退费;
(2)报名截止日前2天内至报名截止日退赛,收取50元手续费;
(3)报名时间截止后,不再接受退赛申请。
4、本次赛事的参赛费用由深圳市宝安区国际象棋协会收款。
报名方式
报名前请确认等级认证是否为最新级别,确认后再提交报名。
1、微信进入“深圳市棋类协会”微信公众号,并关注。
点击右下角“管理系统”--“进入系统”。点击“选手资料”按照提示完成注册(注册时需要上传“身份证照片(带照片面)”、“电子版标准个人一寸照片”、“现有最高等级证书”)。(请事先准备好上述照片后再完善个人资料)。
已完成注册的选手,在“管理系统--进入系统--网上报名”中选择【“激情全运会 活力大湾区”-2025年秋季宝安区第二十二届国际象棋等级赛】点击“我要报名”按照提示完成报名。
报名经系统审核通过后,手机微信将收到报名成功的确认信息,并可在“报名公示”中可查阅到的选手姓名,同时在“我的赛事”中显示选手报名成功的比赛。
2、深圳市棋类协会赛事及证书管理系统免费注册。选手注册之后将可以及时查阅比赛信息、报名和申请证书。系统将完整记录选手的历次比赛成绩和证书的升迁过程。注册选手在比赛中家长也可以随时查阅孩子每轮的对阵和成绩。
3、温馨提示:
请勿同时报名多个同等级别的赛事,造成名额浪费;报名成功后,组委会不接受选手等级更改的申请,如因实际等级与参赛组别不符,一经发现,一律取消其比赛资格和成绩。
其它事项
1、各选手应按规定的比赛时间建议提前30分钟到达比赛场地。
2、提交报名即视为签署《个人自愿参赛声明书》。请详细阅读并遵守声明中的各项规定。
3、各参赛选手不允许外带食物进入赛场食用。
4、本次比赛家长不进入赛场。
5、选手有义务参加赛事的开幕式、闭幕式、颁奖仪式等;
6、为保障选手安全,组委会统一整队集体带至家长接送区,以组委会公告为准;
7、组委会保留对本次赛事规程的解释权和根据实际情况的调整权。
韦老师:134 2895 2061 (微信同号)
“激情全运会 活力大湾区”
2025年秋季宝安区第二十二届国际象棋等级赛组委会
2025年10月16日

注:文章转自深圳市棋类协会公众号