当前位置:HI-CHESS / 文章资讯 / 比赛信息列表页全部 / 正文 / 返回

【赛事发布】2025年冬季南山区第二十一届国际象棋等级赛

发表日期:2025-12-04   分类:比赛信息   人气:480

“激情全运会 活力大湾区”2025年冬季南山区第二十一届国际象棋等级赛竞赛规程

指导单位

深圳市棋类协会

主办单位

深圳市南山区国际象棋协会

承办单位

深圳市鹏城国际象棋俱乐部有限公司南山分公司

协办单位

深圳市南山实验教育集团深湾小学广东省新势能文体集团有限公司

比赛日期

2025年12月20-21日

比赛地点

(深圳市南山实验教育集团深湾小学)


参赛资格


1、凡在深圳工作、学习、生活的国际象棋爱好者均可报名参赛。

2、成人选手(18周岁以上)报名最低六级组起报。

3、报名所持原棋士等级证书必须是中国国际象棋协会监制的《中国国际象棋棋士等级证书》。

4、报名参赛者须按现有棋士等级证书报名,不得跳级上报。

5、提交报名视为签署《个人自愿参赛声明书》。


轮次及时间安排

图片


A-D组,共赛7轮

(12月20日 周六)

第一轮08:00-08:50

第二轮09:00-09:50

第三轮10:00-10:50

第四轮11:00-11:50

第五轮13:30-14:20

第六轮14:30-15:20

第七轮15:30-16:20

颁  奖17:00

E-J组,共赛5轮

(12月20日 周六)

第一轮08:00-08:50

第二轮08:55-09:45

第三轮09:50-10:40

第四轮10:45-11:35

第五轮11:40-12:30

颁  奖12:45


K-N组,共赛5轮

(12月21日 周日)

第一轮08:30-09:10

第二轮09:15-09:55

第三轮10:00-10:40

第四轮10:45-11:25

第五轮11:30-12:10

颁  奖12:30



比赛用时


1、A-D组均比赛7轮。双方每局用时总和不少于50分钟。

2、E-J组均比赛5轮。双方每局用时总和不少于50分钟。

3、K-N组均比赛5轮。双方每局用时总和不少于40分钟。

4、裁判可视比赛情况合理放置棋钟。中途放钟原则上每方不少于10分钟。


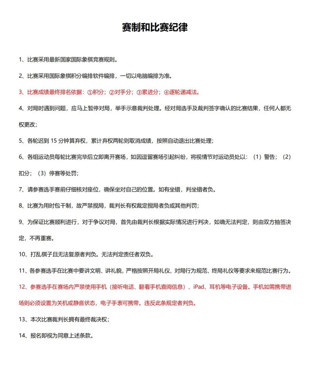
比赛赛制和比赛纪律

晋升办法和证书办理

晋升等级和得分率(2022版)


录取名次及奖励



1、A-D组(四级至七级组)各组录取前八名,冠军颁发奖杯、奖牌和证书,二至八名颁发奖牌和证书,男女分开录取成绩。

2、E-N组(八级至无级组)各组录取前八名,冠军颁发奖杯、奖牌和证书,二至八名颁发奖牌和证书。


报名时间及参赛费用


1、报名截止时间:2025年12月16日中午12点名额有限,报满即止。

2、参赛费:260元(参赛费不包含棋士等级证书费用)。

3、因个人原因退赛者:(1)报名截止日前3天及以上退赛,全额退费;(2)报名截止日前2天内至报名截止日退赛,收取50元手续费;(3)报名时间截止后,不再接受退费申请。

4、本次赛事的参赛费用由深圳市南山区国际象棋协会收款。图片

赛事咨询及退赛联系电话:

张老师:181 3824 0370

报名方式



1、微信进入“深圳市棋类协会”微信公众号,并关注。

点击右下角“管理系统”--“进入系统”。

点击“选手资料”按照提示完成注册(注册时需要上传“身份证照片(带照片面)”、

“电子版标准个人一寸照片”、“现有最高级别证书”)。

(请事先准备好上述照片后再完善个人资料)。

已完成注册的选手,在“管理系统--进入系统--网上报名”中选择【“激情全运会活力大湾区”-2025年冬季南山区第二十一届国际象棋等级赛】点击“我要报名”按照提示完成报名。报名经系统审核通过后,可在“报名公示”中可查阅到的选手姓名,同时在“我的赛事”中显示选手报名成功的比赛。2、深圳市棋类协会赛事及证书管理系统免费注册。选手注册之后将可以及时查阅比赛信息、报名和申请证书。系统将完整记录选手的历次比赛成绩和证书的升迁过程。注册选手在比赛中家长也可以随时查阅孩子每轮的对阵和成绩。3、温馨提示:为避免占用比赛名额,请勿同时报名多个同等级别的赛事。报名成功后,组委会不接受选手等级更改的申请,如因实际等级与参赛组别不符,一经发现,一律取消其比赛资格和成绩。



其它事项


1、各选手应按规定的比赛时间建议提前30分钟到达比赛场地。

2、比赛组委会统一为参赛选手、裁判人员、工作人员购买比赛期间的赛事公众责任险

3、凡报名参赛运动员必须详细阅读并同意《自愿参赛声明》,遵守声明中的各项规定。

4、组委会保留对本次赛事规程的解释权和根据实际情况的调整权。

5、选手有义务参加赛事的开幕式、闭幕式、颁奖仪式等;为保障选手安全,组委会统一整队集体带至家长接送区,以组委会公告为准。  


未尽事宜、另行通知


注:文章转自深圳市棋类协会公众号

HI-CHESS